曲阜孔子儒学促进联合会
- 地址:山东省曲阜市鼓楼北街18号
- 电话:0537-3709532
- 邮箱:kzsjp@126.com
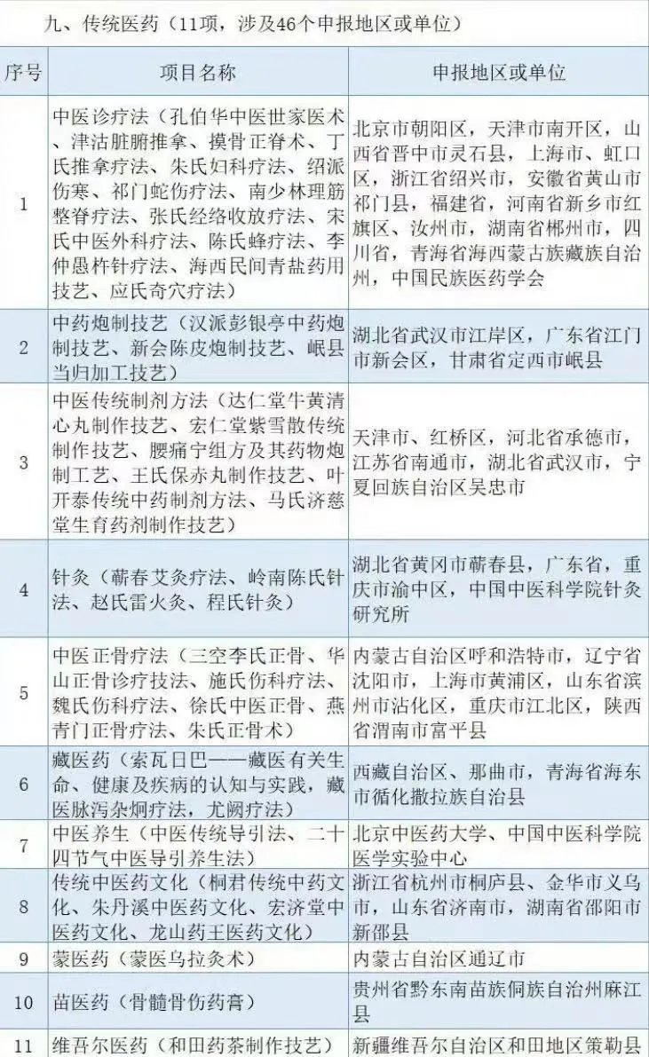
近日,文化和旅游部发布《关于第五批国家级非物质文化遗产代表性项目名录推荐项目名单的公示》,经过第五批国家级非物质文化遗产代表性项目评审委员会审议,提出第五批国家级非物质文化遗产代表性项目推荐项目337项,其中,新列入198项,扩展139项。扩展项目中包含传统医药11项,涉及46个地区或单位的申报内容。北京市“孔伯华中医世家医术”入选。

孔伯华中医世家医术于2007年6月30日被认定为北京市非物质文化遗产代表性项目。北京四大名医之一的孔伯华,是我国著名中医学家和中医教育家,学术思想以“伤寒温病融会贯通,河间易水兼收并蓄”为其突出的学术特色,其主张“治病必求其本”,反对脱离实际的“虚学”,强调躬亲实践的“实学”。1929年,孔伯华先生联合同道在北京创办了北京历史上第一所中医高等教育学府北平国医学院,培养学生700余人,为中医药及其教育事业做出了卓越贡献,使孔伯华中医世家医术的精髓也得到了传承。

孔伯华中医世家医术以其学术传人的临床诊疗为主要实践方式,并以其独特的辨证诊疗体系贯穿在辨证处方、学术著作、教材教案、医案分析等表现形式上。同时依托北京市中医药管理局“薪火传承3+3工程”项目之一的孔伯华名家研究室,搜集、整理孔伯华医案;收集、整理孔伯华先生弟子及再传弟子医案、代表著作、手稿、历史影像、医话医论,梳理了孔伯华中医世家学术传承脉络、完善了学术思想,使之能完整地得以传承。围绕北平国医学院历史传承,以选择病症入手,结合临床建模,使数据的采集及记录更具现代性、科学性。
孔令谦先生,孔伯华嫡孙,孔伯华中医世家医术代表性传承人之一,孔子第七十六代孙,系统地介绍了孔伯华身世及北平国医学院的创办经历、孔伯华中医世家医术的学术思想和传承经历,以及孔医堂养生妙方。

孔伯华(1884年-1955年,后称为“先生”)名繁棣,字以行,原籍山东曲阜县人,孔子第74代孙,其祖父孔宪高是清朝进士,精于文学兼通医理。先生少时随祖父宦游,秉承家学,刻苦钻研,不慕荣利,14岁时就定下不求科考举子业而专攻医学、志在济人的决心。
随着帝国主义的入侵,以及近百年来的西医集中输入的影响,1927年先后曾有一些虚无主义者喧嚣一时,诬蔑“中医学术既不科学,理论又极荒谬”,把中医贬得一无是处。到了1929年以汪精卫为首的国民党政府颁布了“取缔中医”的命令,这些都激起中医药界和全国人民的极大公愤。于是,全国中医及中医药团体联合起来表示坚决抗议。各界代表聚集上海,成立了“全国医药团体联合会”,于当年3月27日召开临时大会会议,通过决议,组织“联合赴京请愿团”。先生当时为华北中医界代表,被推选为临时大会主席,率领全团前往南京请愿。以孔伯华为首的代表成员据理力争,要求政府取消这项荒谬决议。在众怒难犯的形势下,国民党政府被迫收回成命。同时,为了平息民愤,混淆视听,国民党政府还在南京设置“国医馆”。至此,中医算是赢得了一些合法保障,从而使得中医学免遭更为严重的摧残。
经过此番激烈斗争,先生深深感到中医药界的当务之急是培养人才,壮大队伍,提高中医疗效,确保人民健康,只有如此,才能获得广大人民的由衷信任,中医才能永远立于不败之地。1930年,先生与萧龙友合力创办了北平国医学院,最初名为“北平医学校”,地址先在西单太平湖五道庙,后迁至丰盛胡同,改名为“北平国医学院”(自第十一班改名为北京国医学院)。在中央国医馆备案,萧老为董事长,先生为院长,聘请当时知名中医分别担任各门课程的讲师。
北平国医学院注重中医传统的教学体系。学院的课程设置、教学内容,特别是萧、孔两位的教育思想,充分表明从总体上突出中医学术体系和注重传统的教学思想。阐明药能治病之原理、辨药先须辨性、药之人气分与入血分,以及药之气味色和其部位的关系。除了重视中医基础理论外,对于临床教学更为重视,萧、孔两位均亲自带学生实习。北平国医学院是京都首创的中医高等学府,从学制、教师、课程、管理等方面,称得上是一所民办的正规化中医高等教育机构,在中医高等教育史上占有重要的地位。学院还非常重视医德,善于启发教育。萧、孔两氏均为京都名医,医德尚高,深受同道与患者爱戴。萧氏诊病心正意诚,以治病救人为己任,为人正直,不图私利,谦虚恳执,尊重同道,为学院师生称道。
在谈到先生的学术思想时,孔令谦先生详尽地做了阐释,“对于北京四大名医之孔伯华的学术思想当下有多种解读,有人看到孔伯华‘临床大家’的气度,有人看到孔伯华温病学家的风采。而在我们眼中,则看到了孔伯华先生伤寒温病融会贯通的特质,以及其教育育人的襟怀和远见卓识。”
先生曾说:“学医必须精,不精就不可能弄懂弄通其中的深刻道理。记了几味药,背过几个方,就冒失地去看病,这就容易误人害人。不仅要精,同时要博,学问渊博更有助于弄通医学的奥妙。”还说:“治病必求其本,乃坚守不可移易之法规,不知病之所在,模棱两可而治之,病未必除而命先尽矣。”先生认为,古今之人,素质不同,如果照搬古方,就是泥古不化。借鉴前人的经验绝不可少,但更重要的是一定要实事求是,须臾不可脱离客观实际。由此可见,先生不是主张不用古方,而是主张不能原封不动地照搬古方,这体现了先生之师古而不泥古的治学思想和医疗作风。
先生主张“医之治病,首先在于认症”。将症认清,治之如同启锁,一推即开。故亦主张先议病,后议药。若但知以执某方治某病,不论因时、因地、因人,不审何脉、何因、何证,是冀病以就方,非处方以治病,辨之不明,焉能用之无误。殊不知施治之妙,实由辨证之真;寒、热、虚、实,不昧于症而又不惑于症;汗、吐、下、和,不违于法而又不泥于法;否则疑似甚多,临证莫决,见病治病,十难效一。
另外,先生将伤寒、温病进行融会,在晚年所作《时斋医话》中论述:病有千端,治法万变,莫不统寓于“六经”之中。先生所云“六经”,已经包含、覆盖所有“病性、病位”而无遗漏。中医的辨证论治,其实就是辨病性(虚实、寒热、气血津液)、辨病位(表里、上下、脏腑经络)。我们可以说,先生既是公认的温病大家,亦是杰出的伤寒名师,堪称“伤寒温病融会贯通”的代表人物。
说到孔伯华中医世家医术的核心诊疗特点时,孔令谦先生做了总结。首先,强调“两纲六要不能平列”,即强调阴、阳为统领疾病分析和治疗的两纲;表里、寒热、虚实为六要,这是其对疾病的反应和规律的认识框架,是准确“辨证”的重要理论依据。其次,基于“体内先有郁热伏气(即阴虚内热或兼有湿热),而后感天地邪气为温热病发病之本”为核心的“外感伏邪”理论,运用临床对于迅速传变的温热类疾病,可以实现截断扭转的效果。再次,对卫气营血及三焦辨证同样强调体现的是病邪侵入人体的深浅,而非病邪果真入卫、入营、入血。另外,其重视从肝论治多种疾病并顾护脾胃,效果明显。先生及其传人将孔氏温病经验广泛应用于各类疾病的治疗,尤其针对现代生活方式导致的阴虚湿热体质而引起的恶性肿瘤、脑梗死、冠心病、肺炎、外感发热以及妇科、儿科五官疾病等,孔氏疗效尤为突出。
在和孔令谦先生聊到孔伯华中医世家是怎样一代一代传承并发展壮大时,他举了自己的例子。“父亲希望我继承祖父(孔伯华)的医技,但是我继承得很有限,我也没有见过祖父,就跟我父亲学点皮毛而已。父亲培养我就是要求我背典籍和方子。另外,还有精神教育,就是要求我首先做人。我祖父说过要想成为合格的医生,先做合格的人,如果人都做不好就不要做医生。”因此,孔伯华中医世家收徒,要求必须做到,首先要跟社会学,不能只是跟老师学;还有,医生的水平是通过患者实践出来的。因此一个好医生的传承一定是在老师、学生和患者三者之间的。
就这样孔伯华中医世家已传承至第四代,传承脉络清晰,传承人中既有子孙后代,也有非孔氏家族的再传弟子,每一代传人既丰富了孔氏医学的应用,又都做出了独特的贡献。以孔嗣伯和孔少华为代表的第二代传人,将孔氏温病经验用于中西医结合治疗恶性肿瘤,在提升生活质量、减少肿瘤复发等方面效果显著。以孔令诩、孔令誉、支楠为代表的第三代传人,强调以“从肝论治”“顾护脾胃”等诊疗思路在心脑血管、恶性肿瘤、肾病、五官科疾病等方面疗效显著,包括院内制剂“脑通颗粒”能有效抑制老年痴呆的恶性发展,以及“清肺健脾法”治疗鼻炎明显优于西药等突破性实践。以徐世杰为代表的第四代传人,进一步发挥了孔氏温病经验在恶性肿瘤及术后调养、类风湿病、过敏性紫癜等疾病的应用。
孔令谦,本遗产项目的代表性传承人,现任本遗产项目保护单位孔医堂董事长、孔伯华名家研究室主任、北京中医药学会师承工作委员会副主委,荣获2015年《中华儿女》推荐人物奖。孔令谦先生积极组织并推动本遗产项目的传承工作,培养学术传人并惠及广大患者。他为本遗产项目的保护与弘扬不遗余力,在政府相关部门支持下先后成功设立了孔伯华名家研究室、北京伯华国医传承发展中心,在曲阜中医药学校设立了孔伯华公益中医传承班,培养了多位孔伯华中医学术传人,开办了“跟明师学中医”——中医师承传承班,出版了本遗产项目相关的多部著作。孔令谦带领其创办的孔医堂(本遗产项目保护单位)在传承和实践中起到了极为重要的作用。孔伯华另一位嫡孙孔令誉,也是本遗产项目的代表性传承人。从事中医临床30年,承担本遗产项目的带教传承工作,参与编写《孔伯华及传人医案》。
1982年,北京中医学会召开孔伯华先生学术思想座谈会,并成立了孔伯华先生学术经验整理小组,这是政府及学术团体贯彻落实中医政策、重视老中医经验的第一次传承会议,对于继承和发扬祖国医学宝贵遗产是很有纪念意义的。中医医术的传承与临床实践密不可分,孔伯华中医世家医术的四代传承,通过父教子学、师带徒、口传心授、跟师随诊、临证钻研、医案分析等侧重临床教学的模式,将其知识和技能传承至今。10多年来,孔医堂和代表性传承人的不懈努力下,确立了传统“师带徒”中医传承教育模式在本遗产项目保护中的重要地位,结合孔伯华及其后人、传人的学术著作、临床医案、学术交流等,使孔伯华中医世家医术的传承与实践获得很高的赞誉。(本文部分内容引自中国中医药出版社孔伯华名家研究室编著的《四大名医之孔伯华医集全编》)
作者:孔医堂
审核:孔德立